Am 12. November 2025 präsentierte RIWA GmbH & Friends dem Gemeinderat und den anwesenden Bürgerinnen und Bürgern die Ergebnisse zur Vorbereitung des Abschlussberichts der kommunalen Wärmeplanung, die einen Einblick in die aktuelle Versorgungssituation und einen Ausblick auf die für Wärmenetze geeigneten Gebiete gibt. Die identifizierten Potenziale im Gemeindegebiet wurden weiter erforscht, insbesondere im Hinblick auf die Entwicklung von Wärmenetzen und die Erkennung von Synergien zwischen den Gemeinden.

Ziel ist es, eine solide Grundlage für die zukünftige Planung und Umsetzung nachhaltiger Wärmeversorgungskonzepte zu schaffen.

Ergebnisse der Potentialanalyse

Energetische Nutzung von Biomasse unter Nachhaltigkeitsaspekten

Biomasse Potenzial

Oberflächennahe Geothermie

Zielszenario:

THG-Minderungsziele mit Inwertsetzung

Wärmeliniendichte

Eignungsgebiete

Eignungsgebiet Wärmeliniendichte Kriterien Versorgungsoption Netzgebundene Lösung
Dezentrale Lösung < 0,7 MWh/(m·a) Hohe Entfernung von möglicher netzgebundener Versorgung; keine für Wärmenetz geeignete, günstige erneuerbare Energiequelle / unvermeidbare Abwärmequelle Dezentral (Wärmepumpen, Pelletsheizung, Solarthermie, Kombinationen…) oder kleine private Insellösungen Nicht vorgesehen / nicht wirtschaftlich
Potenzialgebiet (dezentral orientiert) ≥ 0,7 MWh/(m·a) (typ. 0,7–1,5) Weit von möglicher Netzgebundener Versorgung / Bestandsnetz Wärmeauskopplung von SWM-Netz, Biomasse, (Dezentral) Derzeit nicht priorisiert
Potenzialgebiet (netzorientiert) ≥ 0,7 MWh/(m·a) (typ. ≥ 1,5) Nah an möglicher Netzgebundener Versorgung / Bestandsnetz Wärmeauskopplung von SWM-Netz, Biomasse, (Dezentral) Möglicherweise wirtschaftlich
Untersuchungsgebiet / Fokusgebiete ≥ 1,5 MWh/(m·a) Direkt an Netzgebundener Versorgung / Bestandsnetz, ausgewähltes Fokusgebiet Wärmeauskopplung von SWM-Netz, Biomasse, industrielle Abwärme, Grundwasserwärmepumpen In Untersuchung
Bestandsnetz / SWM Bereits zentral versorgt, oder Geplantes Erschließungsgebiet durch die SWM Transformation des Erzeugers (Gas) nötig, Geothermie SWM Netzbestand – Fokus auf Transformation und Erhöhung Anschlussdichte

Maßnahmen & Ausblick

Datenquelle: ing KESS GmbH

Wärmeauskopplung aus geplanter Transportleitung

Maßnahme: Gespräche mit SWM über Wärmeauskopplung in den Untersuchungsgebieten der SWM und weiteren Gebieten im Bereich der Transportleitung
Ziele:

  • Netzausbau im Bereich der geplanten SWM-Transporttrasse
  • Betrachtung der durch die SWM definierten Erweiterungsgebiete und weiteren Ausbaus des Fernwärmenetzes in den Prüfgebiet

Priorität: niedrig
Zeithorizont: Gespräche mit SWM finden bereits statt, Erweiterungsgebiete sind ausgeschrieben
Zuständigkeit: Verhandlungen mit SWM

Aufbau Fernwärme

Maßnahme: Aufbau eines eigenen Fernwärmenetzes

Ziele:

  • Machbarkeitsstudie mit Wirtschaftlichkeitsbetrachtung in den bereits definierten Prüfgebieten (Fokusgebiete 1 - 2)
  • Beantragung einer BEW-Machbarkeitsstudie zur weiteren Prüfung der Realisierung
  • Betrachtung von Reserven
    • in der Anlagentechnik
    • im Netz, netzhydraulische Simulation (STANET)

Priorität: mittel
Zeithorizont: Zeitschiene BEW-Machbarkeitsstudie
Zuständigkeit: Gemeinde

Dezentrale Versorgung

Hintergrund: Gebiete, die aus aktueller Sicht nicht in die Wärmenetzplanung einbezogen werden, weil sie zu weit entfernt sind vom geplanten Wärmenetz oder weil sie eine verhältnismäßig geringe Wärmedichte aufweisen
Ziel: Ergänzung der Wärmewende in den Gemeinden um den Baustein Transformation zur Treibhausgasneutralität auf Gebäudeebene
Maßnahmen:

  • Sanierung in diesen Gebieten besonders wichtig zur Senkung des Wärmbedarfs
  • Ziel von 2 % Sanierungsquote
  • Austausch fossiler Heizungen durch erneuerbare Energien
  • Darstellung verschiedener Technologien
  • Vor-/Nachteile sowie Eignungsgebiete verschiedener Technologien
  • kostenlose Energieberatung in den Gemeinden – Aufklärung zur BEG-Förderung durch Spezialisten

Priorität: hoch
Zeithorizont: Laufend
Zuständigkeit: Gebäudeeigentümer in den Gemeinden
Ansprechpartner bei den Gemeinden: Klimaschutzmanager/-in

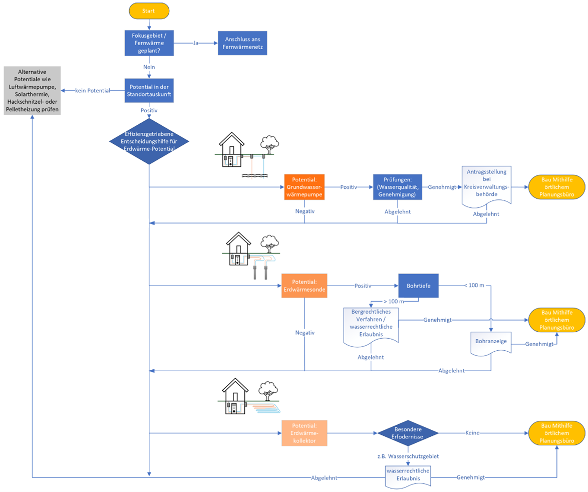
Schwerpunkt Oberflächennahe Geothermie:

  • Übersicht Entscheidungshilfe oberflächennahe Geothermie
  • GWWP
    • Aktueller Stand: Individuelle Bestandsanlagen (Einzellösungen), Inselnetze noch nicht konkretisiert
    • Weitere Maßnahme: Leitfaden der Ing Kess zusammen mit WWA besprechen, ergänzen, ausarbeiten und an Bürger kommunizieren
  • Darstellung weiterer Möglichkeiten über die Grundwassernutzung hinaus (Sonden, Kollektoren)
  • Erfahrungsaustausch anregen
    • zwischen Bürgern
    • mit WWA
    • Hilfestellung bei Genehmigung und grundsätzliche Orientierung für Bürger realisieren

Neubaugebiete

Maßnahmen in Abhängigkeit des Status des Neubaugebietes:

  • Neubaugebiete in der Planung
    • Ziel: Nachhaltige Wärmeversorgung auf Basis erneuerbarer Energien
    • Maßnahme: Frühzeitige Betrachtung der Möglichkeiten zur Deckung des künftigen Wärmebedarfs
    • Teilschritte:
      • Abschätzung/Berechnung künftiger Wärmebedarf sowie nötige Temperaturen der Medien
      • Betrachtung der Möglichkeit zur Anbindung an ein bestehendes Fernwärmenetz
      • Betrachtung zur Möglichkeit zum Aufbau einer zentralen Wärmversorgung (Niedertemperatur-Netz/Kaltes Nahwärmenetz oder ähnliches)
      • Ggf. Entwicklung eines verwaltungsinternen Ablaufs für Neubaugebiete
    • Zuständigkeit: Gemeinden in Kooperation mit Bauträgern/Eigentümern
    • Zeithorizont: Laufend
    • Priorität: mittel

  • Neubaugebiet bereits umgesetzt/in der Umsetzung
    • Neue Heizungen, guter Dämmstandard, hohe Energieeffizienz → Wärmeplanung erledigt

Clusterübergreifende Maßnahmen

Gebiete mit alten Gebäudestrukturen/hohem Sanierungspotenzial:

Ziel: Ergänzung der Wärmewende in den Gemeinden um den Baustein Transformation zur Treibhausgasneutralität auf Gebäudeebene
Maßnahmen:

  • Sanierung zur Senkung des Wärmbedarfs (Ziel von 2 % Sanierungsquote)
  • Austausch fossiler Heizungen durch erneuerbare Energien
  • kostenlose Energieberatung in den Gemeinden – Aufklärung zur BEG-Förderung durch Spezialisten

Zeithorizont: laufend
Priorität: mittel - hoch
Zuständigkeit: Gebäudeeigentümer in den Gemeinden
Ansprechpartner bei den Gemeinden: Klimaschutzmanager
Weitere Ansprechpartner: Energieberater

Gebiete mit Gasnetzen:

Ziel: Transformation der Gasnetze hin zur Treibhausgasneutralität
Maßnahmen: Statements kommen von Gasnetzbetreibern und werden ergänzend aufgenommen Zuständigkeit: Gasnetzbetreiber
Zeithorizont: Treibhausgasneutralität bis 2045
Priorität: mittel - hoch

Die nächsten Schritte im Rahmen der kommunalen Wärmeplanung

Auf dieser Grundlage wird bis voraussichtlich Ende 2025 der Abschlussbericht zur kommunalen Wärmeplanung für die Gemeinde Brunnthal fertiggestellt und dem Gemeinderat zur Beschlussfassung im Januar 2026 vorgelegt.

Entscheidungen über die nächsten Planungsschritte wird der neue Gemeinderat ab Sommer 2026 treffen.